电话:020-82626812
网站导航
找工作
找人才
职场资讯
招聘会
职业测评
职场培训
在线留言
HR工具箱
附近职位
找企业
增城区退役军人就业创业服务平台欢迎您!
手机端
首页
找工作
找人才
找企业
资讯
首页
找工作
找人才
找企业
资讯
关闭
您当前的位置:
首页
>
职场资讯
>
拥军优属
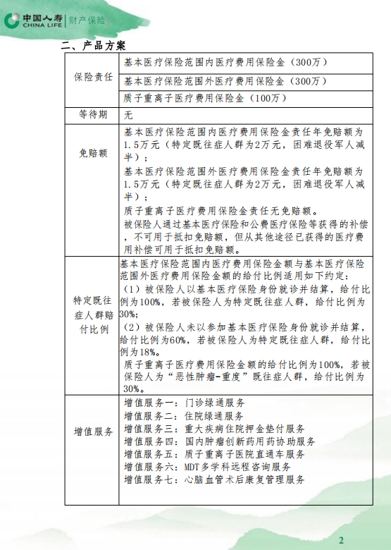
退役军人家庭-全年医疗费用保险明白纸
来源:
中国人寿
时间:
2023-08-11
作者:
增城区退役军人就业创业服务平台
浏览量:
分享到:
上一篇:
2023年广东省退役军人就业创业先锋
下一篇:
送福利来啦!退役军人移动专享礼包~
相关推荐
综合薪资8000元左右!购买广州社保、不用装卸,招聘纯开车送货司机
广州市增城区华大彦宏学校!缴纳社保及住房公积金...
广东金鉴实验室科技有限公司!五险一金、周末双休、一周五天8小时工作制...
珠海市消防救援支队招聘专职消防员113名,符合资格直接录取,今日起报名!
招聘 | 广州市香雪制药股份有限公司!
国企上班!周末双休、五险两金、年休假等福利,广西粤桂广业控股股份有限公司招贤纳士~
热门话题
焦点访谈
焦点访谈
人物访谈
双拥平台学习
时事新闻
时政新闻
政策法规
政策法规
政策解读
政策解读
创业信息
创业信息
创业政策
创业政策
招聘信息
招聘信息
职业指导
职业指导
技能培训
拥军优属
拥军优属
现场招聘会
现场招聘会
红色故事
红色故事
乡村振兴
乡村振兴
政策汇编
拥军企业
拥军企业
荔乡客在行动
省市刊登
镇街驿站
镇街驿站
镇街资讯
推荐文章
综合薪资800
2023年下半年应征报名开始(含报
招聘50人!退役军人 | 广东蓝田
增城区退役军人事务局“镇(街)退役
“增城就业”正式进驻“荔军创业”啦
广州:促进退役军人就业创业补贴政策
退役军人优待证能否免费乘坐广州市内
最新文章
综合薪资800
..
综合薪资8000元左右!购买广州
永和招聘 | 广州松合智能科技有
广州江河幕墙系统工程有限公司广州
办公室综合文秘、档案管理等岗位,
退役军人优先!广州达观实业有限公
广州市增城区康园工疗站服务中心招
账号登录
短信登录
扫码登录
正在获取二维码...
请使用微信扫一扫登录
二维码已失效点击刷新
请填写用户名
请填写密码
请填写正确手机号
请填写短信动态码
发送动态码
没有账号?
立即注册
忘记密码?
其他方式登录
客服服务热线
020-82626812
工作日 9:00-17:30
关于我们
关于我们
注册协议
法律声明
产品与服务
店铺招聘
收费与推广
银行帐户
品牌推广
收费标准
广告投放
网站特色
咨询反馈
客服中心
微信公众号
手机浏览
Copyright C 2025 All Rights Reserved 版权所有 增城区退役军人就业创业服务平台
地址:82626812 EMAIL:lixiangke01@139.com
用微信扫一扫